Pengembangan bioteknologi berdasarkan materi genetik sudah berkembang sangat jauh dari awal dimulainya materi genetik dipelajari, yaitu tahun 1860, dengan persilangan kacang ercis oleh Gregor Mendel. Saat ini pengetahuan tentang materi genetik sudah digunakan untuk menemukan terapi dan pengobatan yang sesuai dengan segala jenis penyakit sehingga kedepannya riset terkait materi genetik akan lebih berkembang. Diskusi mengenai materi genetik tidak akan terlepas dari pembahasan terkait dengan Faktor Transkripsi. Lalu apakah Faktor Transkripsi itu dan bagaimana cara Faktor Transkripsi berinteraksi dengan RNA dalam mengekspresikan gen? Artikel ini akan menjawab seluruh pertanyaan tersebut.
Faktor Transkripsi
Faktor Transkripsi (TF) merupakan famili protein tunggal terbesar pada mamalia yang dikodekan oleh sekitar 1.600 gen dalam genom manusia. Setiap jenis sel mengekspresikan sekitar 150–400 TF, yang bersama-sama mengontrol program ekspresi gen sel. Cara kerja TF dengan mengikat urutan DNA spesifik, memfasilitasi atau menghambat pengikatan RNA polimerase. TF mengatur kapan dan seberapa banyak gen disalin menjadi RNA (transkripsi), yang kemudian ditranslasi menjadi protein. Ini adalah langkah kunci dalam menentukan fungsi dan identitas sel.
TF biasanya mengandung domain pengikat DNA (DBD) yang mengenali sekuens spesifik, dan beberapa TF secara kolektif mengikat enhancer dan daerah proksimal promotor gen. Domain pengikat DNA membentuk struktur stabil yang fitur-fiturnya yang terkonservasi dapat dideteksi melalui homologi dan oleh karena itu digunakan untuk mengklasifikasikan TF. TF juga mengandung domain efektor yang menunjukkan konservasi sekuens yang lebih rendah dan mengambil sampel banyak struktur transien yang memungkinkan interaksi protein multivalen. Domain efektor ini merekrut protein koaktivator atau korepresor, yang berkontribusi pada regulasi gen melalui mekanisme yang meliputi mobilisasi nukleosom, modifikasi protein terkait kromatin, pengaruh terhadap arsitektur genom, perekrutan aparatus transkripsi, dan pengendalian aspek inisiasi dan elongasi transkripsi. Pandangan ini menunjukkan bahwa TF memiliki peran dengan domain ganda, satu berikatan dengan DNA dan lainnya berikatan dengan protein. Hal ini yang menjadi dasar bagi model regulasi gen.
Poin penting yang harus diketahui pada Faktor Transkripsi adalah bahwa protein ini merupakan protein yang mengatur program ekspresi gen dengan mengikat sekuens DNA spesifik, baik sebagai aktivator maupun reseptor. Proses regulasi gen ini menentukan jumlah protein yang diproduksi, yang mencerminkan tingkat ekspresi gen dalam sel. Mekanisme transkripsi dengan RNA polimerase, didukung oleh faktor inisiasi (seperti faktor sigma pada bakteri), membaca DNA untuk membentuk RNA. Terjadinya interaksi dua arah bahwa faktor transkripsi tidak hanya berinteraksi dengan DNA, tetapi juga dapat berinteraksi dengan RNA untuk mengatur ekspresi gen, termasuk peran dalam interferensi RNA (RNAi) yang mengatur pasca-transkripsi.

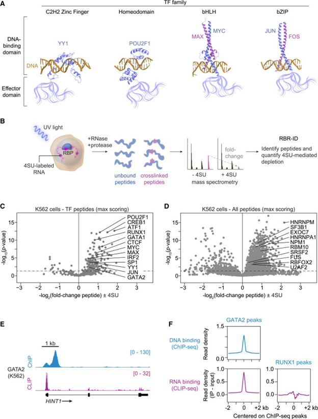
Gambar 1. Ilustrasi Pengikatan Faktor Transkripsi dan RNA pada Sel.
Source: https://doi.org/10.1016/j.molcel.2023.06.012
Pengikatan TF dengan RNA didalam Sel
Oksuz et al. pada tahun 2023 menyatakan bahwa TF yang terdistribusi luas memiliki peptida yang terikat silang dengan RNA terlepas dari kelimpahan selulernya. Faktor transkripsi (TF) spesifik terkenal karena perannya dalam pengendalian identitas sel dan telah dipelajari lebih luas daripada yang lain. Banyak TF yang telah dipelajari dengan baik yang berkontribusi pada pengendalian identitas sel diamati di antara TF yang menunjukkan bukti pengikatan RNA.
Beberapa contoh pengikatan TF pada RNA sel antara lain seperti ada sel hematopoietik K562, ini termasuk didalamnya adalah GATA1, GATA2, dan RUNX1, yang memainkan peran utama dalam regulasi gen sel hematopoietik. Selain itu terdapat MYC dan MAX, regulator onkogenik sel tumor ini. Pada ESC, ini termasuk regulator pluripotensi utama Oct4, Klf4, dan Nanog, serta anggota keluarga MYC yang merupakan kunci proliferasi sel-sel ini, Mycn34.
TF pengikat RNA juga termasuk yang terlibat dalam proses seluler penting lainnya, termasuk regulasi struktur kromatin (CTCF dan YY1) dan respons terhadap pensinyalan (CREB1, IRF2, dan ATF1). Patut dicatat bahwa pengikatan RNA merupakan sifat dari TF yang mencakup banyak famili TF. Hal ini menunjukkan bahwa pengikatan RNA adalah sifat yang dimiliki bersama oleh TF yang berpartisipasi dalam beragam proses seluler dan memiliki beragam domain pengikatan DNA.
Oksuz et al., 2023 juga menunjukkan bahwa TF berinteraksi dengan RNA yang ditranskripsikan dari lokus di dekat situs pengikatan kromatinnya. Hasil ini juga dapat ditarik kesimpulan bahwa TF mengikat RNA yang diproduksi di sekitar situs pengikatan DNA-nya.
Faktor Transkripsi mengatur Ekspresi Gen
Faktor transkripsi (TF) adalah protein yang mengatur ekspresi gen dengan mengikat sekuens DNA spesifik (promotor atau enhancer), bertindak sebagai saklar molekuler untuk mengaktifkan atau menekan transkripsi DNA menjadi mRNA. Fungsinya adalah dengan merekrut RNA polimerase, mengubah struktur kromatin, atau memfasilitasi interaksi DNA jarak jauh untuk mengontrol sintesis protein.
Mekanisme ini dimulai dengan pengikatan TF spesifik untuk mengenali dan mengikat sekuens DNA pendek spesifik, seringkali di dalam wilayah promotor, menggunakan motif struktural pengikat DNA khusus. Kemudian dilanjutkan dengan aktivasi faktor transkripsi aktivator yang mendorong ekspresi gen dengan memfasilitasi pengikatan RNA polimerase ke promotor, sehingga meningkatkan inisiasi transkripsi. Setelah aktivasi berlangsung, disusul dengan adanya respresi oleh Faktor transkripsi repressor yang menghambat ekspresi gen dengan menghalangi pengikatan RNA polimerase atau dengan mengganggu protein aktivator. Ini merupakan proses awal dari regulasi ekspresi gen.
Setelah proses awal berlangsung, dilanjutkan oleh proses selanjutnya. Ditandai dengan terjadinya remodelling kromatin oleh TF dengan merekrut enzim seperti Histone Acetyltransferase (HAT) atau Histone Deacetylase (HDAC). Fungsi enzim HAT adalah untuk membuka region kromatin, sedangkan HDAC berfungsi untuk menutup kromatin sehingga kromatin lebih sulit untuk diakses. Terdapat juga regulasi jarak jauh oleh TF yang berikatan dengan daerah regulasi yang jauh (enhancer/silencer) dan membentuk loop DNA untuk berinteraksi dengan daerah promotor. Faktor transkripsi (TF) sering bekerja sama, mengikat ke beberapa situs untuk meningkatkan spesifisitas dan kontrol regulasi, suatu proses yang dikenal sebagai kooperativitas. Proses akhir ini disebut juga dengan proses pengikatan kooperatif.
Akhirnya dapat disimpulkan bahwa faktor transkripsi (TF) memainkan peran penting dalam diferensiasi seluler, perkembangan, dan respons terhadap lingkungan.
Produk
Berikut beberapa contoh item yang dapat kami supply untuk mendukung riset bapak/ibu terkait dengan Faktor Transkripsi.
| No | Brand | No Katalog | Nama Produk | Reactivity |
| 1. | Bioroy | BIO-E-69346Hu | Human Activating Transcription Factor 1 (ATF1) ELISA Ki | Human |
| 2. | Bioroy | BIO-E-73572Hu | Human YY1 Transcription Factor (YY1) ELISA Kit | Human |
| 3. | Bioroy | BIO-E-68424Mu | Mouse Octamer Binding Transcription Factor 4 (OCT4) ELISA Kit | Mouse |
| 4. | Bioroy | BIO-E-69385Ra | Rat Activating Transcription Factor 4 (ATF4) ELISA Kit | Rat |
| 5. | Assay Genie | TFAB00137 | NCOR2 Transcription Factor Activity Assay | Human, Mouse, Rat |
| 6. | Assay Genie | TFAB00135 | MYB Transcription Factor Activity Assay | Human, Mouse, Rat |
| 7. | Assay Genie | TFAB00134
|
ADA2L Transcription Factor Activity Assay | Human, Mouse, Rat |
| 8. | Assay Genie | TFAB00133 | Meis1 Transcription Factor Activity Assay | Human, Mouse, Rat |
Kami juga menyediakan jasa sebagai berikut:
| No | Brand | No Katalog | Jenis Jasa | Spesifikasi |
| 1. | Bioligo | PR019 | Transcription factors | 1nmol*5457 |
Apabila terdapat marker yang dibutuhkan dan tidak tercantum serta layanan jasa lainnya dalam list dapat menghubungi kami pada kontak berikut. Terimakasih.
Sumber: